Giá của đồng tiền mã hóa mới được thiết kế theo chủ đề con ếch đã tăng hơn 4.000% kể từ khi ra đời vào ngày 14 tháng 4
Memecoin có chủ đề nhảy vọt Pepe (PEPE) đã tăng hơn 85% trong 24 giờ qua để vượt qua mức vốn hóa thị trường 1 tỷ đô la ba tuần sau khi ra mắt vào ngày 14 tháng 4 năm 2023.

Trớ trêu thay, đề xuất giá trị cốt lõi của PEPE lại không có Trang web chính thức của tiền điện tử có tuyên bố từ chối trách nhiệm mô tả việc đầu tư vào mã thông báo theo cách sau:
“$PEPE là một đồng xu meme không có giá trị nội tại hoặc kỳ vọng về lợi nhuận tài chính.Không có đội chính thức hoặc lộ trình.đồng xu hoàn toàn vô dụng và chỉ dành cho mục đích giải trí.”
Hiện tại, Pepe dường như đang đi theo con đường tương tự với các đối tác memecoin nổi tiếng hơn là Dogecoin ( DOGE ) và Shiba Inu ( SHIB ).
Vào năm 2021, DOGE đã tăng hơn 23.000% , chủ yếu là do sự ủng hộ mạnh mẽ đối với mã thông báo được tán thành bởi tỷ phú Elon Musk trên Twitter.
Tương tự, SHIB đã tăng hơn 1.250% trong thị trường tăng giá tiền điện tử năm 2021 sau khi sử dụng Dogecoin làm bàn đạp cho sự phổ biến của nó.
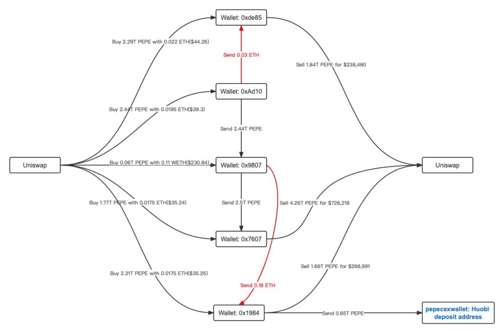
Do thiếu bất kỳ nguyên tắc cơ bản cơ bản nào, đầu tư vào memecoin có rủi ro cao và chúng nổi tiếng với sự biến động cực độ và biến động lớn về giá trị. Xem xét kỹ hơn một số hoạt động trên chuỗi từ những người trong cuộc của Pepe chỉ ra một số giao dịch liên quan.
Liên quan: 3 dấu hiệu mã thông báo PEPE sắp bẫy những chú bò sau khi tăng giá 2.000%
Theo dữ liệu từ dịch vụ phân tích chuỗi khối Lookonchain, năm địa chỉ được cho là có liên kết với nhóm Pepe đã kiếm được 1,23 triệu đô la lợi nhuận trong một thị trường thanh khoản thấp. Họ đã mua 8,87 nghìn tỷ PEPE với giá thấp và bán hơn 90% cổ phần của họ trên Uniswap để kiếm lời.

Điều đáng chú ý là một số người nắm giữ PEPE hàng đầu là các sàn giao dịch tập trung. Tuy nhiên, theo dữ liệu được theo dõi bởi nhà phân tích “008.eth,” cá voi PEPE không phải sàn giao dịch gần đây đã giảm vị thế, ám chỉ việc chốt lãi trùng với đợt điều chỉnh giá vào ngày 3 tháng 5.
Tất cả bình luận